Instance Verification Kit (IVK)
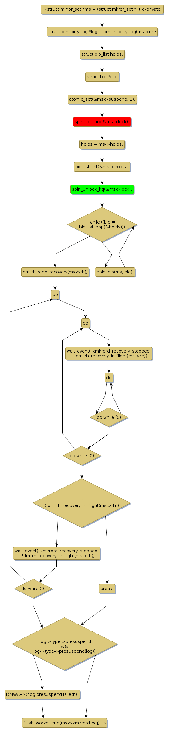
spin lock @ [30139+25+/linux-3.19-rc1/drivers/md/dm-raid1.c]
Instance Signature: lock
|
The Matching Pair Graph:
|
|
Function Name
|
Control Flow Graph (CFG)
|
Events Flow Graph (EFG)
|
Source Correspondence
|
|
mirror_presuspend
|
|
|
[29704+17+/linux-3.19-rc1/drivers/md/dm-raid1.c]
|